FM Conditioner / Phase Rotator / MPX Limiter

For FM radio broadcast, the signal transmitted is not just frequency modulated audio but a multiplex of signals that can include audio, data, carrier and stereo pilot tone.

Our FM Conditioner process gives you control over the most important parameters to ensure clean, clear, consistent and compliant results including MPX power, deviation and pre-emphasis.

Many sound sources also have an inherent tendency to generate asymmetric waveforms where one half-wave carries more energy than the other.

This is normal behavior and not a bad thing per se, but can create issues down the signal chain. Dynamic range processing and especially limiting can get triggered unnecessarily by asymmetric waves.

With FM processing, this little flaw can become a problem as the transmitter cannot modulate the carrier effectively.

To overcome this issue the Phase Rotator algorithm uses a complex all-pass filter network to even out the half-wave energy distribution. Jünger Audio’s proprietary filter design does not impair audio quality and even takes the principle one step further.

The system features an efficient detection algorithm which constantly monitors the original and the filtered signal and automatically selects the signal path that yields the best symmetry. Switching is carried out without signal interruption.

This way, an optimized gain structure is achieved with minimal impact on sound and without any user intervention.

The most important part of the FM Conditioner processor certainly is the MPX Limiter.

As MPX power is a value that is calculated with one minute of integration time, limiting finally is a very complicated task.

In theory 60 seconds look ahead time seems appropriate but of course not practically applicable for a real time processor.

The class leading Jünger Audio MPX Limiter consist of a complex prediction algorithm that adapts automatically to the incoming signal structure.

Related products

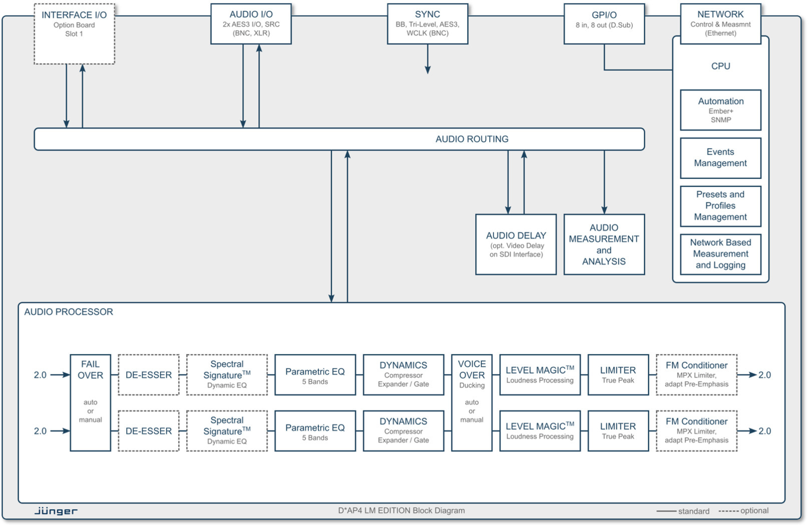
  • 4 Channel Level Magic Audio Processor - D*AP4 LM D*AP4 LM
    4 Channel Level Magic Audio Processor - D*AP4 LM
    • Level Magic loudness management according to: ITU-R BS.1770 (all revisions), EBU R128, ATSC A/85, ARIB TR-B32, Free TV OP-59 and Portaria 354
    • Dynamics with compressor and expander/gate
    • 5 band parametric EQ
    • Optional FM Conditioner, De-Esser, Spectral Signature - Dynamic EQ
    • I/O modularity via 1 interface slot
    • Voice Over functionality
    • Fail Over with signal loss detection
    • Ethernet connectivity for set up and control via web browser
    • 19”, 1RU device, redundant PSU
    product page
  • 4 Channel Stereo Audio Processor - D*AP4 FLX D*AP4 FLX
    4 Channel Stereo Audio Processor - D*AP4 FLX
    • Flexible feature set, configurable by licenses
    • True peak limiter
    • Loudness measurement supporting all worldwide standards
    • Ethernet connectivity for set up and control via web browser
    • 19”, 1RU device, redundant PSU
    product page
  • 8 Channel Level Magic Surround Audio Processor - D*AP8 TAP D*AP8 TAP
    8 Channel Level Magic Surround Audio Processor - D*AP8 TAP
    • Level Magic loudness management according to: ITU-R BS.1770 (all revisions), EBU R128, ATSC A/85, ARIB TR-B32, Free TV OP-59 and Portaria 354
    • Spectral Signature dynamic EQ
    • Surround Upmix functionality
    • Optional audio encoding & decoding: Dolby® Digital Plus, Dolby® Digital, Dolby® E, Pro Logic II
    • 19”, 1RU device, redundant PSU
    product page
  • 8 Channel Surround Audio Processor - D*AP8 FLX D*AP8 FLX
    8 Channel Surround Audio Processor - D*AP8 FLX
    • Multi channel / Multi format audio processing
    • Flexible feature set, configurable by licenses
    • True peak limiter
    • • Level Magic loudness management (optional) according to: ITU-R BS.1770 (all revisions), EBU R128, ATSC A/85, ARIB TR-B32, Free TV OP-59 and Portaria 354
    • Optional audio encoding & decoding: Dolby® Digital Plus, Dolby® Digital, Dolby® E, Pro Logic II
    • 19”, 1RU device, redundant PSU
    product page