4 Channel Stereo Audio Processor - D*AP4 FLX
Providing an adaptable approach to digital audio processing, the D*AP4 FLX offers complete flexibility from a choice of multiple I/O formats including AES, SDI, MADI, Dante® and analog, coupled with an extensive list of license based processing options to create a fully customized solution in an efficient and space saving 1RU form factor.
Designed to be easily upgradable through the installation of additional licenses, the D*AP4 FLX is a cost effective stereo digital audio processor that can grow and expand to match the evolving needs of a wide range of applications in broadcast or production.
- Overview
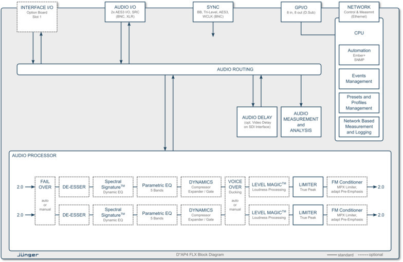
In it’s entry-level form, the D*AP4 FLX provides four channels of AES audio I/O (2 x 2.0) with brickwall true peak limiting as standard. A choice of software-based licenses can be then be added to unlock an extensive range of algorithms and processes:
- Level Magic loudness management
Based on a unique multi-loop control principle, the Level Magic algorithm provides adaptive wideband loudness control with exceptionally high audio quality that is free of coloration, pumping, distortion or modulation effects. Level Magic combines three major gain changing elements:
- • Adaptive AGC
- • Transient Processor
-
• Distortion-free true peak limiter
- Dynamics Processing
The dynamics section comprises of an upward compressor that controls dynamic range but retains the micro dynamic structure, and an expander/gate to remove low-level noise without introducing artifacts.
- Parametric EQ and Spectral Signature
-
A 5-band Parametric EQ is coupled with Spectral Signature dynamic equalizer, a powerful creative tool allowing adaptive control of spectral balance. Incoming audio is analyzed and its spectral structure is compared to a predetermined “reference” curve. This allows dynamic EQ corrections to be applied only if necessary to achieve a consistent sound image and tonal balance.
- Fail Over
Fail Over ensures that if the primary signal is lost, the unit can switch automatically to a secondary back up feed.
- Voice Over
Voice Over provides seamless integration of voice and program content in situations such as continuity announcements or video description with automatic ducking.
- FM Conditioner
For FM broadcast and cable head end applications, an optional license offers control of MPX power, pre-emphasis and true peak limiting.
- De-Esser
A powerful De-Esser is available as a license option to control and manage excessive sibilance from spoken voices.
- Loudness Measurement and Logging
The optional J*AM software displays input v/s output levels and can log long term values to a destination folder anywhere on the network.
- System Integration
All system parameters are remotely accessible allowing the unit to be integrated and remotely operated by external control systems. An advanced built-in Event Management tool allows the remote loading of parameter presets either by hotkeys on the optional X*AP RM1 remote panel, by 8 onboard GPI/O’s or by network commands using the Ember+ control protocol. This helps users to apply individual processing to their programs or content and thereby ensure maximum audio performance in all situations.
- Web Configuration
A web interface allows easy and intuitive setup and configuration from anywhere in your network. Most parameters are based on the principle of “set and forget” so with a small number of initial settings, the unit can be up and running on air within minutes. On screen metering and measurements are available for easy reference and a dedicated “mobile” UI is tailored specifically for smaller displays such as tablets or smartphones.
- Interfaces and System Security
Audio I/O’s range from on board native AES3 to optional 3G SDI including video delay, MADI, Dante® audio over IP and also analog. Power fail bypass relays are fitted as standard and with dual redundant PSU’s and SNMP integration, the unit ensures maximum operational safety and peace of mind for today’s critical 24/7 broadcast or content delivery facilities.
Key Features
- Flexible feature set, configurable by licenses
- Dual stereo audio processing
- True peak limiter
- Optional Level Magic loudness management (optional) according to: ITU-R BS.1770 (all revisions), EBU R128, ATSC A/85, ARIB TR-B32, Free TV OP-59 and Portaria 354
- Loudness measurement supporting all worldwide standards
- Optional Fail Over with signal loss detection
- Optional embedded audio management
- Optional loudness logging software (J*AM)
- On board interfaces: 2x AES/EBU I/O (XLR & BNC), Sync in, Sync out, 8 GPI/O
- I/O modularity via 1 interface slot
- Ethernet connectivity for set up and control via web browser
- External control via network or GPI/Os
- Power-fail bypass relays
- 19”, 1RU device, redundant PSUs
Versions & Options
- D*AP4 FLX: D*AP4 base unit with flexible feature set
- X*AP RM1: hardware remote control linked via Ethernet
- Option Board 16ch SDI I/O (3G/HD/SD)
- Option Board 4ch analog I/O
- Option Board 8ch analog Out
- Option Board 8ch AES/EBU I/O
- Option Board 16ch Dante Audio over IP
- Option Board 16ch MADI I/O
- License Level Magic™ loudness management
- License Dynamics with compressor and expander
- License EQ with parametric EQ and Spectral Signature™
- License Fail Over
- License Voice Over
- License FM Conditioner
- License De-Esser
Applications
All Jünger Loudness control / - Management devices from all product lines share a neat feature: The gathered measurement data is made available for downstream measurement applications via Ethernet. Learn more about at Measurement and Logging Software Tools.
-
Changelog 2.10.19.42350 (2017-08-31):
ATTENTION!
Before installing the J*AM / Loudness Logger software under Windows 10, please download and install the latest Sentinel dongle GUI runtime environment:
https://supportportal.thalesgroup.com/csm?sys_kb_id=61fb0ee1dbd2e78cfe0aff3dbf9619ab&id=kb_article_view&sysparm_rank=2&sysparm_tsqueryId=29c80d7b1bd49410f2888739cd4bcb91&sysparm_article=KB0018320
Installing the J*AM / Loudness Logger software without the environment first might lead to critical errors and blues screens!
Changes 2.10.19.42350:
- Fixed integration range issue in Log Analyzer
Changes 2.10.18.41937:
- Fixed parameter inconsistencies occurred while network interruptions
- Added support for C8492 PM5 and C8092 PM5
- Added support for C8702 logger version 6
Changes 2.10.10.40638:
- Added support for V*AP v2.0.1
Product Brief
Manual
Firmware
-
Changelog 4.5.6 (2020-11-09):
Firmware for D*AP4 FLX and LM Edition and Easy Loudness - NOT for legacy DAP LM4!
Changes 4.5.6:
- changed (Dante) DT-100 firmware version to 3.2.0.8
Changes 4.5.5:
- changed (Dante) includes DT-100 firmware version 2.0.3.8
- improved (Dante) Firmware based on 4.2.0 Audinate Brooklyn Firmware released
- fixed (Dante) Dante Module display issue with long Current IP Adresses
Changes 4.5.4:
- changed (SDI) includes SDI firmware version 53
Changes 4.5.3:
- improved (Events) added power supply parameter trigger
Related Products
-
X*AP RM1
Universal Remote Control Panel X*AP RM1- Controls any Jünger Audio Slim Line product
- 8 channel multicolor LED bargraph
- 2 high resolution graphic displays (OLED)
- 8 user configurable hotkeys
- DC powered
-
O_DAP_SDI_a
Option Board 16ch SDI I/O (3G/HD/SD)- 16 ch audio de-embedder / embedder
- up to 15 frames video delay for all supported video standards
- VANC (SMPTE 2020-2) de-embedder / embedder
- Lip-Sync compensation for non-processed audio signals
-
O_DAP_AES_a
Option Board 8ch AES/EBU I/O- 4x AES EBU (8ch) I/O
- 25pin Sub-D female Connector
- 110 Ohm balanced or 75 Ohm unbalanced I/O
- power fail bypass relay
-
O_DAP_ADDA_a
Option Board 4ch analog I/O- 4 ch analog in
- 4 ch analog out
- 25pin Sub-D female Connector
- power fail bypass relay
-
O_DAP_MB_a
Option Board MADI I/O (BNC)- MADI digital audio, BNC
- D*AP8 hardware platform: 16ch in/out (44.1 / 48kHz)
- D*AP4 hardware platform: 8ch in/out (44.1 / 48 / 88.2 / 96 kHz)
- AIXpressor hardware platform: 64ch in/out (48kHz)
- Dedicated routing 64x64
- Reference grade word clock recovery from MADI
-
O_DAP_MO_MM_a
Option Board MADI I/O (optical LC, Multimode)- MADI digital audio, optical LC (Multimode)
- D*AP8 hardware platform: 16ch in/out (44.1 / 48kHz)
- D*AP4 hardware platform: 8ch in/out (44.1 / 48 / 88.2 / 96 kHz)
- AIXpressor hardware platform: 64ch (48 kHz)
- Dedicated routing 64x64
- Reference grade word clock recovery from MADI
-
O_DAP_MO_SM_a
Option Board MADI I/O (optical LC, Singlemode)- MADI digital audio, optical LC (Singlemode)
- D*AP8 hardware platform: 16ch in/out (44.1 / 48kHz)
- D*AP4 hardware platform: 8ch in/out (44.1 / 48 / 88.2 / 96 kHz)
- AIXpressor hardware platform: 64ch in/out (48kHz)
- Dedicated routing 64x64
- Reference grade word clock recovery from MADI
-
J*AM
Jünger Application Manager - J*AM- Manages free or license-based applications for connected devices
- Loudness measurement according to: EBU R128, ITU BS.1770 (all versions), ATSC A/85 and ARIB TR-B32, Free TV OP-59 and Portaria 354
- Real-time metering of processing parameters, including true peak measurement
-
LoudnessLogger
License package J*AM - LoudnessLogger- Network enabled real-time measurement
- Loudness measurement according to: EBU R128, ITU BS.1770 (all versions), ATSC A/85 and ARIB TR-B32, Free TV OP-59 and Portaria 354
- Real-time metering of processing parameters, including true peak measurement
- Long-term loudness logging (infinite, restricted by storage space only)
- Off-line analysis of measurement data