SDI Interface and Level Magic processor - C8492B

The C8492B is a combination of SDI I/O interface with Level Magic loudness management, full dynamics processing, true peak limiting and optional 5.1 Upmix/Downmix.

    Designed for use in C8000 modular systems, the C8492B offers de-embedding/re-embedding of 3G/HD/SD SDI streams and powerful DSP functions. Access to the C8000 frame’s system bus is also provided allowing the transfer and exchange of audio and metadata with other cards in the frame.

    Based on a unique multi-loop control principle, the Level Magic algorithm provides adaptive wideband loudness control with exceptionally high audio quality that is free of coloration, pumping, distortion or modulation effects. Level Magic combines three major gain changing elements:

    • • Adaptive AGC
    • • Transient Processor
    • • Distortion-free true peak limiter

    • The adaptive dynamic section includes an expander and upward compressor.

    With the optional Upmix license, the unit can be set to detect stereo only content and automatically upmix to 5.1 in order to maintain a constant surround experience. Existing 5.1 content will pass untouched.

    C8492B SDI Interface and Level Magic™ processor - Feature Set
    C8492B SDI Interface and Level Magic™ processor - Feature Set

    Key Features

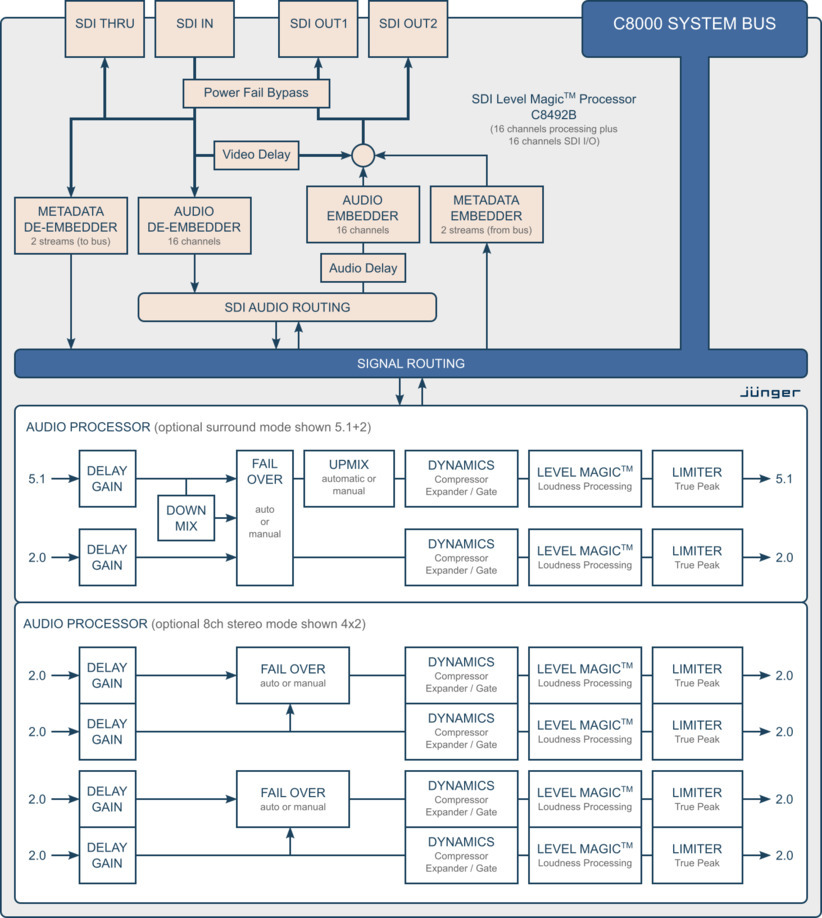
    C8492B SDI Interface and Level Magic™ processor - Processing Block Diagram
    C8492B SDI Interface and Level Magic™ processor - Processing Block Diagram
    • SDI (3G/HD/SD) embedder and deembedder for 16 audio channels
    • Level Magic 16ch loudness management: ITU-BS.1770 (all revisions), EBU R128, ATSC A/85, ARIB TR-B32, Free TV OP-59 and Portaria 354
    • Stressless processing of unlocked SDI streams
    • Setup and configuration via web interface

    More Features:

    • Optional 5.1 Upmix
    • Dynamics with compressor and expander/gate
    • Power-fail bypass relays for SDI signal
    • Automatic fail-over

    Versions & Options

    • Upgrade to 8ch, (4x 2.0) audio processing
    • Upgrade to 16ch, (8x 2.0) audio processing
    • Upgrade to 8ch, (5.1+2.0) or (4x 2.0), mixed mode stereo and surround/upmix
    • Upgrade to 16ch, 2x [(5.1+2.0) or (4x 2.0)], mixed mode stereo and surround/upmix

    Applications

    • Jünger Application Manager - J*AM
      System: MS Windows™
      download (ZIP, 23.4 MB)
      Changelog 2.10.19.42350 (2017-08-31):

      ATTENTION!

      Before installing the J*AM / Loudness Logger software under Windows 10, please download and install the latest Sentinel dongle GUI runtime environment:

      https://supportportal.thalesgroup.com/csm?sys_kb_id=61fb0ee1dbd2e78cfe0aff3dbf9619ab&id=kb_article_view&sysparm_rank=2&sysparm_tsqueryId=29c80d7b1bd49410f2888739cd4bcb91&sysparm_article=KB0018320

      Installing the J*AM / Loudness Logger software without the environment first might lead to critical errors and blues screens!

      Changes 2.10.19.42350:

      • Fixed integration range issue in Log Analyzer

      Changes 2.10.18.41937:

      • Fixed parameter inconsistencies occurred while network interruptions
      • Added support for C8492 PM5 and C8092 PM5
      • Added support for C8702 logger version 6

      Changes 2.10.10.40638:

      • Added support for V*AP v2.0.1

    Product Brief

    Manual

    Related Products

    • C8000 - Feature Set
      C8000 - Feature Set
      • 19” frame based fully modular system (1Ru or 3RU frames)
      • Wide range of audio processing functionality
      • Extensive support for Dolby® decoding and encoding
      • SDI interface for embedding/de-embedding of audio, Metadata transport and lip sync control
      • Network based automation, control, management and measurement
      product page
    • C8000 Frame 1RU - C8912 C8912
      C8000 Frame 1RU - C8912
      • 19" / 1RU modular chassis, 240mm depth
      • Up to 3x 8HP or 6x 4HP space available (one side)
      • Front or rear rack mounting
      • Redundant internal power supplies, IEC sockets with mains filters
      product page
    • C8000 Frame 3RU 76HP - C8922 C8922
      C8000 Frame 3RU 76HP - C8922
      • 19"/ 3RU modular chassis, 240mm depth
      • Up to 76HP space available (one side)
      • Single internal power supply, IEC socket with mains filter and power switch
      product page
    • C8000 Frame 3RU 76 + 72HP - C8932 C8932
      C8000 Frame 3RU 76 + 72HP - C8932
      • 19" / 3RU modular chassis, 435mm depth
      • Up to 76HP (front) and 72HP (rear) space available
      • Dual internal power supplies, IEC sockets with mains filters and power switches
      product page
    • Jünger Application Manager - J*AM J*AM
      Jünger Application Manager - J*AM
      • Manages free or license-based applications for connected devices
      • Loudness measurement according to: EBU R128, ITU BS.1770 (all versions), ATSC A/85 and ARIB TR-B32, Free TV OP-59 and Portaria 354
      • Real-time metering of processing parameters, including true peak measurement
      product page
    • License package J*AM - LoudnessLogger LoudnessLogger
      License package J*AM - LoudnessLogger
      • Network enabled real-time measurement
      • Loudness measurement according to: EBU R128, ITU BS.1770 (all versions), ATSC A/85 and ARIB TR-B32, Free TV OP-59 and Portaria 354
      • Real-time metering of processing parameters, including true peak measurement
      • Long-term loudness logging (infinite, restricted by storage space only)
      • Off-line analysis of measurement data
      product page