High Density Board C8492

The heart for all high density systems is the C8492 SDI/DSP board. It combines SDI embedding and deembedding capabilities with DSP processing functionality in one single module.

    This module combines powerful compact processing with an efficiency and flexibility never seen before. Designed for extreme compact multi-stream systems these modules will add the following features in one single module:

    C8492 High Density Board Feature Set
    C8492 High Density Board Feature Set

    Key Features

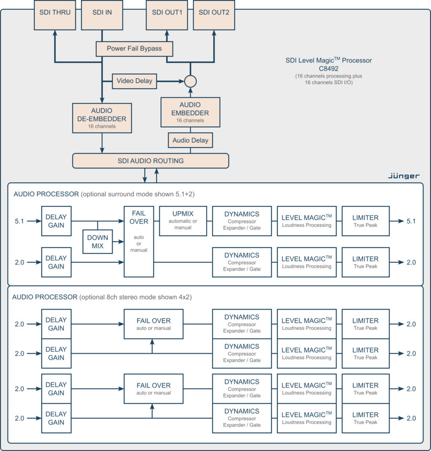
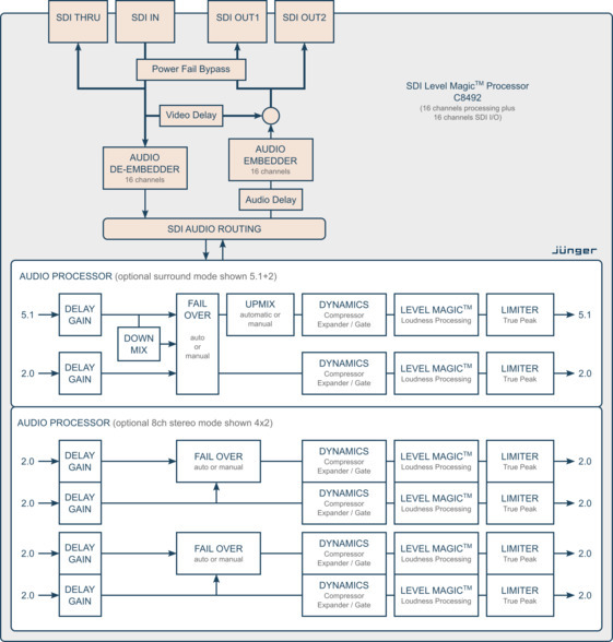
    C8492 High Density Board  Processing Block Diagram
    C8492 High Density Board Processing Block Diagram
    • SDI (3G/HD/SD) embedder and deembedder for 16 audio channels
    • Level Magic loudness management for up to 16ch according to: ITU-BS.1770 (all revisions), EBU R128, ATSC A/85, ARIB TR-B32, Free TV OP-59 and Portaria 354
    • Stressless processing of unlocked SDI streams

    More Features:

    • Surround upmix functionality
    • Dynamics with compressor and expander/gate
    • Power-fail bypass relays for SDI signal
    • Up to 4 modules in one 1RU frame
    • Up to 16 modules in one 3RU frame

    Versions & Options

    • Upgrade to 8ch, (4x 2.0) audio processing
    • Upgrade to 16ch, (8x 2.0) audio processing
    • Upgrade to 8ch, (5.1+2.0) or (4x 2.0), mixed mode stereo and surround/upmix
    • Upgrade to 16ch, 2x [(5.1+2.0) or (4x 2.0)], mixed mode stereo and surround/upmix

    Applications

    All Jünger Loudness control devices from all product lines share a neat feature: The gathered measurement data is made available for downstream measurement applications via Ethernet. Learn more about at SOFTWARE APPLICATIONS.

    • Jünger Application Manager - J*AM
      System: MS Windows™
      download (ZIP, 23.4 MB)
      Changelog 2.10.19.42350 (2017-08-31):

      ATTENTION!

      Before installing the J*AM / Loudness Logger software under Windows 10, please download and install the latest Sentinel dongle GUI runtime environment:

      https://supportportal.thalesgroup.com/csm?sys_kb_id=61fb0ee1dbd2e78cfe0aff3dbf9619ab&id=kb_article_view&sysparm_rank=2&sysparm_tsqueryId=29c80d7b1bd49410f2888739cd4bcb91&sysparm_article=KB0018320

      Installing the J*AM / Loudness Logger software without the environment first might lead to critical errors and blues screens!

      Changes 2.10.19.42350:

      • Fixed integration range issue in Log Analyzer

      Changes 2.10.18.41937:

      • Fixed parameter inconsistencies occurred while network interruptions
      • Added support for C8492 PM5 and C8092 PM5
      • Added support for C8702 logger version 6

      Changes 2.10.10.40638:

      • Added support for V*AP v2.0.1

    Product Brief

    Manual

    Related Products

    •  High Density System  - COMPACT 256 COMPACT 256
      High Density System - COMPACT 256
      • 19”/3RU frame, C8702 frame controller
      • Scalable design for up to 256 audio channels in up to 16 SDI streams
      • Level Magic loudness management according to: ITU-R BS.1770 (all revisions), EBU R128, ATSC A/85, ARIB TR-B32, Free TV OP-59 and Portaria 354
      • Dynamics with downward compressor and expander/gate
      • Optional loudness logging software (J*AM)
      • Optional GPI/O interface
      product page
    •  High Density System  - COMPACT 64 COMPACT 64
      High Density System - COMPACT 64
      • 19”/1RU frame, C8702 frame controller
      • Scalable design for up to 64 audio channels in up to 4 SDI streams
      • Level Magic loudness management according to: ITU-R BS.1770 (all revisions), EBU R128, ATSC A/85, ARIB TR-B32, Free TV OP-59 and Portaria 354
      • Dynamics with downward compressor and expander/gate
      • Optional loudness logging software (J*AM)
      • Option Board C8817 GPI/O Module
      product page
    • Jünger Application Manager - J*AM J*AM
      Jünger Application Manager - J*AM
      • Manages free or license-based applications for connected devices
      • Loudness measurement according to: EBU R128, ITU BS.1770 (all versions), ATSC A/85 and ARIB TR-B32, Free TV OP-59 and Portaria 354
      • Real-time metering of processing parameters, including true peak measurement
      product page
    • License package J*AM - LoudnessLogger LoudnessLogger
      License package J*AM - LoudnessLogger
      • Network enabled real-time measurement
      • Loudness measurement according to: EBU R128, ITU BS.1770 (all versions), ATSC A/85 and ARIB TR-B32, Free TV OP-59 and Portaria 354
      • Real-time metering of processing parameters, including true peak measurement
      • Long-term loudness logging (infinite, restricted by storage space only)
      • Off-line analysis of measurement data
      product page