4 Channel Level Magic™ Audio Processor - D*AP4 LM BASIC

Please note: this product was already discontinued (EOL) and is not available any more.

    The D*AP4 LM BASIC audio processor provides automatic and adaptive loudness management compliant with all current broadcast audio loudness recommendations including ITU-R BS.1770 standards (1, 2 and 3) as well as recommended practices ATSC A/85 (2011/2013), ARIB TR-B32, Free TV OP-59, Portaria 354 and EBU R128.

    Overview

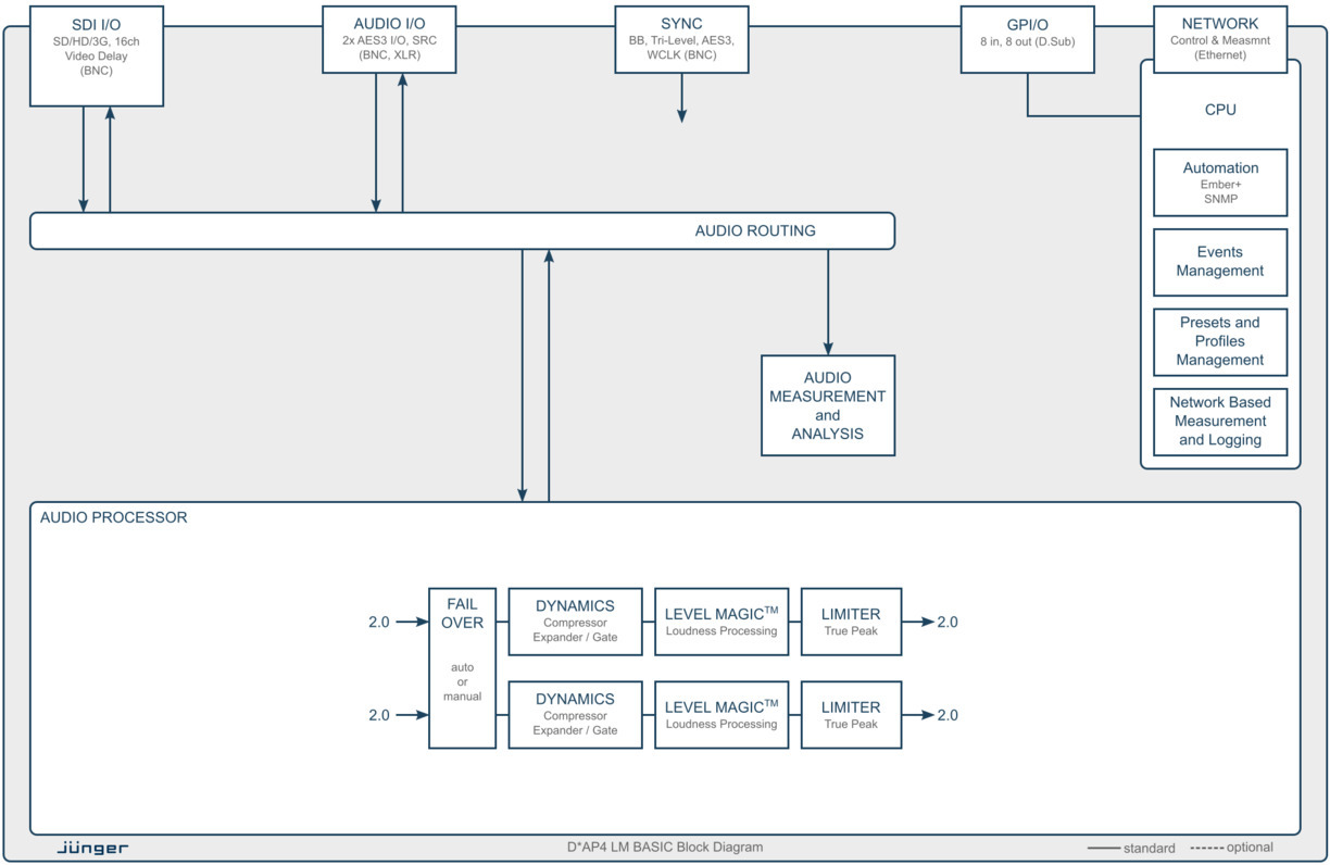
    The D*AP4 LM BASIC audio processor features loudness control plus dynamic range processing and true peak limiting for up to four channels of audio (2x2.0). Fail Over and Voice Over are also included.

    Level Magic™ and Dynamic Range Control

    Based on a unique multi-loop control principle, the Level Magic™ algorithm provides adaptive wideband loudness control with exceptionally high audio quality that is free of coloration, pumping, distortion or modulation effects. Level Magic™ is designed to be audibly transparent and due to its highly adaptive nature, requires only a small number of parameters to be input during initial setup.

    The adaptive dynamic section includes an expander/gate and upward compressor.

    Loudness Measurement and Logging

    For compliance with local regulations, loudness and true peak levels can be measured by the optional J*AM software. SNMP or GPI/O alarms can also be triggered if pre-set limits are exceeded. A real-time plot of input v/s output levels can be displayed and the results logged to a destination folder anywhere on the network. A log file analyzer rebuilds the original plot for easy readout of historical data.

    Fail Over

    Fail Over allows automatic switching to a back up signal should the primary feed be lost.

    Web Configuration

    A web interface allows easy and intuitive setup and configuration from anywhere in your network. Most parameters are based on the principle of “set and forget” so with a small number of initial settings, the unit can be up and running on air within minutes. On screen metering and measurements are available for easy reference and a dedicated “mobile” UI is tailored specifically for smaller displays such as tablets or smartphones.

    System Integration

    All system parameters are remotely accessible allowing the unit to be integrated and operated by broadcast control systems. An advanced built-in Event Management tool allows the loading of parameter presets either by hotkeys on the optional X*AP RM1 remote panel, by 8 onboard GPI/O’s or by network commands using the Ember+™ control protocol. This helps users to apply individual processing to their programs, a key feature for well-managed loudness control to effectively accommodate compliant and none compliant audio.

    Interfaces and System Security

    I/O’s range from on board native AES3 to on board 3G SDI including video delay. Power fail bypass relays are fitted as standard and with dual redundant PSU’s and SNMP integration, the unit ensures maximum operational safety and peace of mind for today’s critical 24/7 broadcast or content delivery facilitie

    D*AP4 LM BASIC Feature Set
    D*AP4 LM BASIC Feature Set

    Key Features

    D*AP4 LM BASIC Processing Block Diagram
    D*AP4 LM BASIC Processing Block Diagram
    • Level Magic™ loudness management according to: ITU-R BS.1770 (all revisions), EBU R128, ATSC A/85, ARIB TR-B32, Free TV OP-59 and Portaria 354
    • Loudness measurement supporting all worldwide standards
    • True peak limiter
    • Dual stereo audio processing
    • Dynamics with compressor and expander/gate
    • Fail Over with signal loss detection
    • On board interface: 2x AES/EBU I/O (XLR & BNC), 1x SDI I/O (3G/HD/SD), Sync in, Sync out, 8 GPI/O
    • Optional loudness logging software (J*AM)
    • Ethernet connectivity for set up and control via web browser
    • External control via network or GPI/O’s
    • Power-fail bypass relays
    • 19”, 1RU device, redundant PSU

    Versions & Options

    • D*AP4 LM BASIC: D*AP4 base unit plus basic LM feature set
    • X*AP RM1: hardware remote control linked via Ethernet

    Applications

    • Jünger Application Manager - J*AM
      System: MS Windows™
      download (ZIP, 23.4 MB)
      Changelog 2.10.19.42350 (2017-08-31):

      ATTENTION!

      Before installing the J*AM / Loudness Logger software under Windows 10, please download and install the latest Sentinel dongle GUI runtime environment:

      https://supportportal.thalesgroup.com/csm?sys_kb_id=61fb0ee1dbd2e78cfe0aff3dbf9619ab&id=kb_article_view&sysparm_rank=2&sysparm_tsqueryId=29c80d7b1bd49410f2888739cd4bcb91&sysparm_article=KB0018320

      Installing the J*AM / Loudness Logger software without the environment first might lead to critical errors and blues screens!

      Changes 2.10.19.42350:

      • Fixed integration range issue in Log Analyzer

      Changes 2.10.18.41937:

      • Fixed parameter inconsistencies occurred while network interruptions
      • Added support for C8492 PM5 and C8092 PM5
      • Added support for C8702 logger version 6

      Changes 2.10.10.40638:

      • Added support for V*AP v2.0.1

    Manual

    Related Products

    • Jünger Application Manager - J*AM J*AM
      Jünger Application Manager - J*AM
      • Manages free or license-based applications for connected devices
      • Loudness measurement according to: EBU R128, ITU BS.1770 (all versions), ATSC A/85 and ARIB TR-B32, Free TV OP-59 and Portaria 354
      • Real-time metering of processing parameters, including true peak measurement
      product page
    • License package J*AM - LoudnessLogger LoudnessLogger
      License package J*AM - LoudnessLogger
      • Network enabled real-time measurement
      • Loudness measurement according to: EBU R128, ITU BS.1770 (all versions), ATSC A/85 and ARIB TR-B32, Free TV OP-59 and Portaria 354
      • Real-time metering of processing parameters, including true peak measurement
      • Long-term loudness logging (infinite, restricted by storage space only)
      • Off-line analysis of measurement data
      product page
    • Universal Remote Control Panel X*AP RM1 X*AP RM1
      Universal Remote Control Panel X*AP RM1
      • Controls any Jünger Audio Slim Line product
      • 8 channel multicolor LED bargraph
      • 2 high resolution graphic displays (OLED)
      • 8 user configurable hotkeys
      • DC powered
      product page